太阳成集团tyc33455cc(百度)有限公司
招生代码
12668
集团首页
设为首页
加入收藏
太阳成集团tyc33455cc
首页
关于我们
太阳成集团tyc33455cc简介
公司领导
团队风采
办学定位
公司特色
机构设置
太阳成集团tyc33455cc新闻
党团活动
党务工作
员工工作
教学系部
计算机科学技术系
数字媒体技术系
软件工程系
数据科学与大数据技术系
计算机科学与技术专业
网络工程专业
数据科学与大数据技术专业
软件工程专业
数字媒体技术专业
实验实训
实践教学
实验室建设
实训基地
教师工作室
教研科研
人才招聘
招生简章
就业服务
专升本
评建专栏
相关栏目
院系热点
首页
»
教研科研
»
正文
»
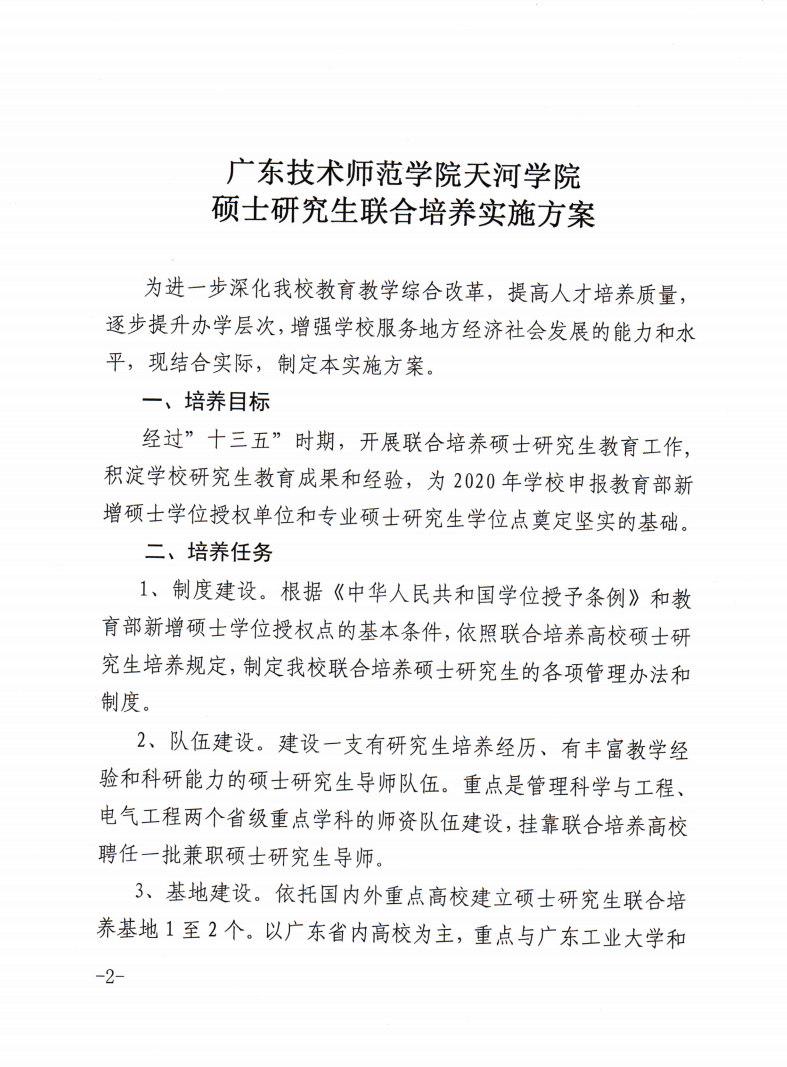
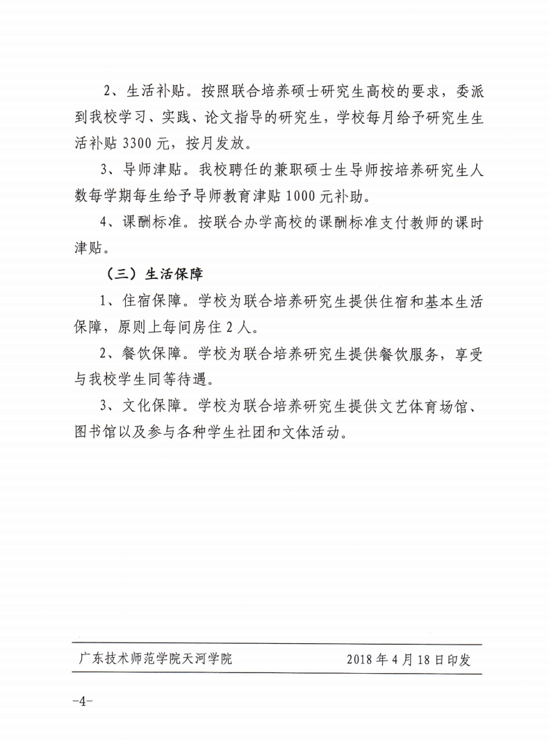
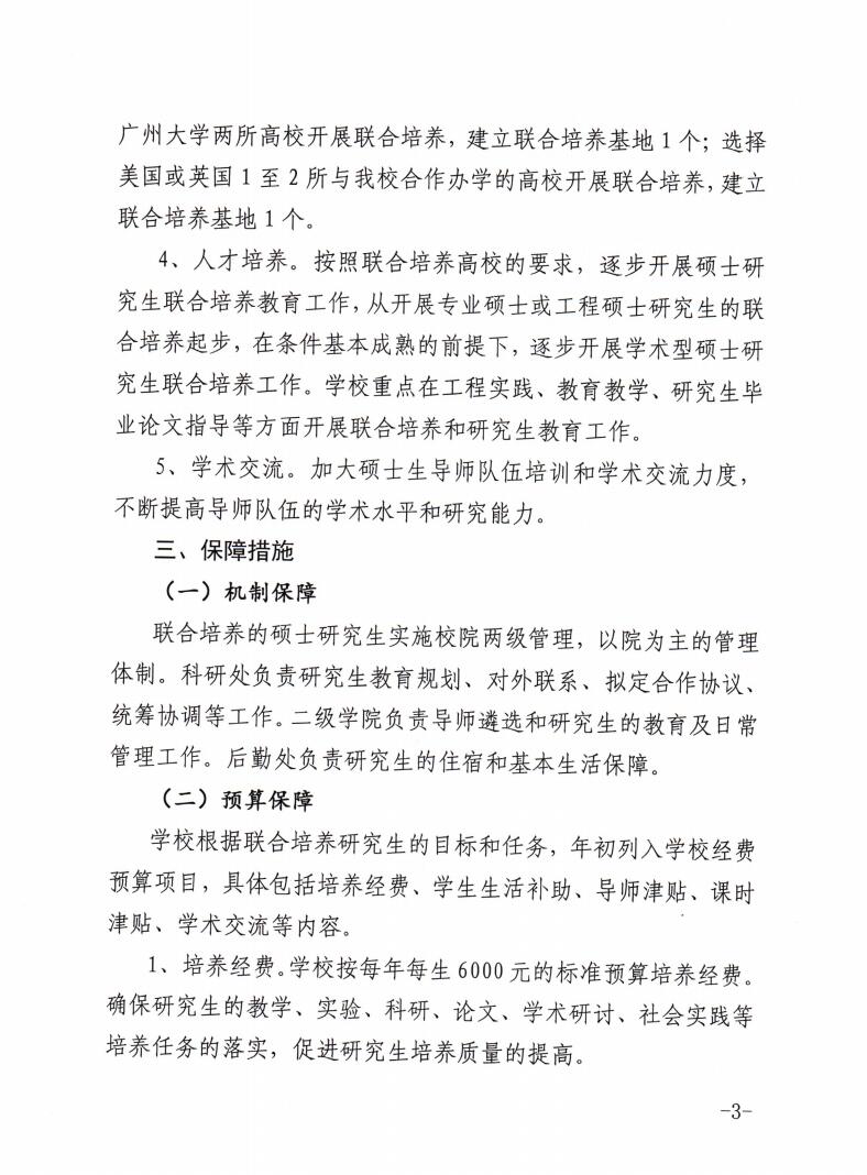
天院〔2018〕62号关于印发《硕士研究生联合培养实施方案》的通知
发布时间:2018年05月09日
发布部门:太阳成集团tyc33455cc 来源: 太阳成集团tyc33455cc
字体大小:
小
中
大
版权所有:太阳成集团tyc33455cc(百度)有限公司 地址:11栋信息楼309
电话:020-39729803 邮编:510540